集团首页  |  设为首页  |  加入收藏  |  中文版  |  English
当前位置: 首页» 人才培养» 本科生
人才培养
本科生
公司获批3项山西省本科教改项目
时间:2024-09-18 阅读次数:

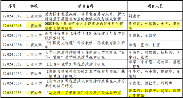
近日,山西省教育厅发布了《山西省教育厅关于公布2024年山西省高等公司教学改革项目立项名单的通知》,公司教师共获批3项省本科教改项目,标志着公司本科教学改革工作迈出坚实有力的一步,迈向全新发展阶段。

此次获批的教改项目覆盖了课程群、课程体系和专业等多个层面的改革,聚焦一流专业建设内涵,科学构建了培养一流人才的格局。

一直以来,公司始终将本科教学改革视为人才培养的核心动力,大力营造浓厚的教学改革氛围。公司将持续加大教学改革力度,尤其聚焦人工智能赋能高等教育的教学改革领域,确保各项目高质量完成。

版权所有 FUN88乐天使·(中国)集团 联系电话:0351-7011855 地 址:山西省太原市坞城路92号(邮编 030006) (晋)ICP备05000471号
建议浏览使用:1024*768分辨率、16位以上颜色、Mozilla1.7、IE6.0版本浏览器